In zorginstellingen draait de techniek nooit stil. Verwarming en koeling zijn er dag en nacht actief om bewoners comfort te bieden, wat leidt tot een constante energievraag en een grote afhankelijkheid van gas.
Voor een zorgcentrum in het zuiden van Nederland wilde SPIE Nederland, in samenwerking met Hysopt, onderzoeken hoe de bestaande installatie slimmer kon worden ingezet. Niet door meteen alles te vervangen, maar door met inzicht, simulatie en een gedegen hydraulische herwerking het maximale uit de bestaande infrastructuur te halen.
De ambitie was helder: minder gas, meer efficiëntie, en een betrouwbare werking in een omgeving die 24/7 comfort vereist.
Beginsituatie
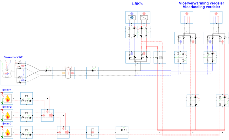
De technische installatie van het gebouw bestond uit drie gasketels van 115 kW en één omkeerbare warmtepomp van 170 kW.

Hoewel de warmtepomp theoretisch ook kon verwarmen, werd die enkel ingezet voor koeling. De vloerverwarming en luchtgroepen draaiden dus grotendeels op gas, goed voor een jaarlijks verbruik van 509 MWh.
Hydraulisch zat de basis goed, maar er ontbrak een logische koppeling tussen verwarming en koeling. De regeling was beperkt, en het potentieel van de warmtepomp bleef grotendeels onbenut.
Digitale tweeling als basis voor inzicht
Om te begrijpen waar de winst te halen viel, werd de installatie volledig gemodelleerd in Hysopt. De digitale tweeling simuleerde het gedrag van de installatie over een volledig jaar, rekening houdend met het reële verwarmings- en koelprofiel.
Daarmee konden de ingenieurs niet alleen de huidige prestaties in kaart brengen, maar ook virtueel testen wat er zou gebeuren bij verschillende ontwerpaanpassingen — zonder fysiek in te grijpen.
Naast de energetische simulaties werd ook een hydraulische optimalisatie uitgevoerd, inclusief:
- selectie van drukonafhankelijke regelkranen voor een stabiel debiet,
- het verbeteren van de drukbalans in de circuits,
- en de optimale inzet van de warmtepomp als warmtebron.
Zo ontstond een helder technisch beeld: de installatie had het potentieel om veel efficiënter te draaien — mits de juiste configuratie.
Van simulatie naar ontwerpkeuze
Drie mogelijke optimalisatiescenario’s werden doorgerekend.
De uiteindelijke keuze viel op Optie 3: de warmtepomp aansluiten op de retour van de hoofdverdeler via een shunt.

Deze opstelling bleek niet alleen het meest efficiënt, maar ook het meest toekomstbestendig. Door deze koppeling kan de warmtepomp het grootste deel van het jaar als hoofdbron fungeren, terwijl de gasketels enkel bijspringen tijdens piekvragen.
Een cruciale ontwerpaanpassing was de toevoeging van twee gescheiden buffervaten – één voor verwarming en één voor koeling.
Deze buffers zorgen ervoor dat warmte en koude niet langer tegelijk worden geproduceerd en elkaar opheffen, wat eerder leidde tot interne energievernietiging.
Daarnaast brengen de buffervaten ook hydraulische rust:
- minder start-stops,
- stabielere werking bij variabele volumestromen,
- en een soepelere regeling per zone.
Slimmere regeling en zonebeheer
Om het maximale uit de nieuwe configuratie te halen, werd ook het gebouwbeheersysteem (GBS) door SPIE uitgebreid.
Elke zone kreeg een eigen naregeling, gekoppeld aan het centrale systeem. Dit maakte het mogelijk om:
- de warmtepomp optimaal te sturen,
- energieverbruik per zone te monitoren,
- en het comfort stabiel te houden, zelfs bij sterk wisselende bezetting.
In een zorgomgeving, waar comfort rechtstreeks invloed heeft op welzijn, is die regelbaarheid minstens zo belangrijk als energie-efficiëntie.
Resultaten
De simulaties en de daaropvolgende optimalisatie tonen indrukwekkende cijfers:

De warmtepomp levert nu een veel groter aandeel van de jaarlijkse warmtebehoefte, terwijl de gasketels enkel nog voor de koudste dagen nodig zijn.
Het systeem draait stabieler, de regeling is fijner afgestemd, en het comfortniveau blijft constant hoog.

De aanpak — warmtepomp op de hoofdretour, gescheiden buffervaten, drukonafhankelijke kranen en zone-naregeling — resulteert in:
- maximale benutting van de warmtepomp,
- minimale inzet van gas,
- stabielere werking en hoger comfort,
- en een besparing van ruim een kwart op energiekosten én CO₂-uitstoot.
Conclusie
Wat begon als een klassiek optimalisatietraject, groeide uit tot een voorbeeld van data-gedreven verduurzaming in de zorgsector.
Door de kracht van de Hysopt Digital Twin te combineren met de praktijkervaring van SPIE Nederland, kon de bestaande installatie omgevormd worden tot een toekomstbestendig systeem.
Een slimme hertekening van het bestaande systeem – niet door meer techniek toe te voegen, maar door beter te begrijpen hoe het geheel samenwerkt.
Ontdek meer

Van Marcke

Hysopt & SPIE Nederland bundelen hun krachten voor een fossielvrije toekomst

