In care facilities, technical systems never stop. Heating and cooling operate day and night to ensure resident comfort, resulting in a constant energy demand and a strong dependence on gas.
At a care facility in the South of the Netherlands, SPIE Nederland wanted to investigate—together with Hysopt—how the existing installation could be used more intelligently. Not by replacing everything right away, but by using insight, simulation, and a thorough hydraulic redesign to extract maximum performance from the current infrastructure.
The ambition was clear: less gas, more efficiency, and reliable operation in an environment that requires 24/7 comfort.
Starting Situation
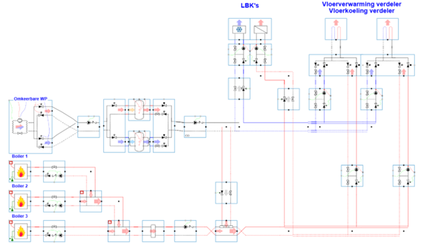
The building’s technical installation consisted of three 115 kW gas boilers and one 170 kW reversible heat pump.

Although the heat pump could theoretically provide heating, it was used only for cooling. As a result, the underfloor heating and air handling units ran largely on gas, leading to an annual consumption of 509 MWh.
Hydraulically, the system had a solid foundation, but there was no logical connection between heating and cooling. Control options were limited, and the potential of the heat pump remained mostly unused.
Digital Twin as the Foundation for Insight
To understand where improvements could be made, the entire installation was modelled in Hysopt. The digital twin simulated the behaviour of the installation over a full year, taking into account the real heating and cooling profile.
This allowed engineers not only to map current performance, but also to virtually test various design modifications—without physically changing the system.
In addition to the energy simulations, a hydraulic optimisation was performed, including:
- selection of pressure-independent control valves for stable flow,
- improving pressure balance in the circuits,
- and optimal use of the heat pump as a heat source.
This resulted in a clear technical picture: the installation had significant potential to operate much more efficiently—provided it was configured correctly.
From Simulation to Design Selection
Three potential optimisation scenarios were evaluated.
The final choice was Option 3: connecting the heat pump to the return of the main manifold via a shunt.

This configuration proved not only the most efficient, but also the most future-proof. With this arrangement, the heat pump can serve as the primary heat source for most of the year, while the gas boilers only assist during peak demand.
A crucial design change was the addition of two separate buffer tanks—one for heating and one for cooling.
These buffers prevent simultaneous production of heating and cooling, which previously resulted in internal energy waste.
Moreover, the buffer tanks add hydraulic stability:
- fewer start-stop cycles,
- more stable operation with variable flow rates,
- and smoother zone control.
Smarter Control and Zone Management
To maximise the benefits of the new configuration, the building management system (BMS) was expanded by SPIE.
Each zone received individual post-control, linked to the central system. This made it possible to:
- operate the heat pump optimally,
- monitor energy consumption per zone,
- and maintain stable comfort, even with fluctuating occupancy.
In a care environment, where comfort directly affects wellbeing, this level of controllability is just as important as energy efficiency.
Results
The simulations and subsequent optimisation show impressive results:

The heat pump now provides a much larger share of the annual heating demand, while the gas boilers are needed only on the coldest days.
The system operates more stably, the controls are more refined, and comfort levels remain consistently high.

The approach—heat pump on the main return, separated buffer tanks, pressure-independent valves, and zone-level control—results in:
- maximum utilisation of the heat pump,
- minimal gas use,
- more stable operation and higher comfort,
- and a reduction of more than a quarter in both energy costs and CO₂ emissions.
Conclusion
What began as a classic optimisation project evolved into a showcase of data-driven sustainability in the healthcare sector.
By combining the power of the Hysopt Digital Twin with the real-world expertise of SPIE Nederland, the existing installation was transformed into a future-proof system.
A smart redesign of the existing installation—not by adding more technology, but by better understanding how the system works as a whole.
Explore more

Van Marcke

The Waterfront Project: A Collaboration between FirstLight Energy and Hysopt


